凯发app-凯发k8国际娱乐官网入口
凯发app-凯发k8国际娱乐官网入口
关于协会
协会简介
协会领导
机构设置
协会章程
管理制度
服务项目
联系凯发app
行业动态
凯发app的公告
协会动态
行业资讯
党建动态
新闻资讯
政策法规
国家政策
地方政策
政策解读
会员专区
入会指南
服务细则
加入协会
会员风采
绿色视界
绿色发展
行业碳说
循环经济
动态专报
绿色发展报告
动态专报(2024)
动态专报(2025)
您当前所在位置:
凯发app-凯发k8国际娱乐官网入口
>
政策法规
>
地方政策
国家政策
地方政策
政策解读
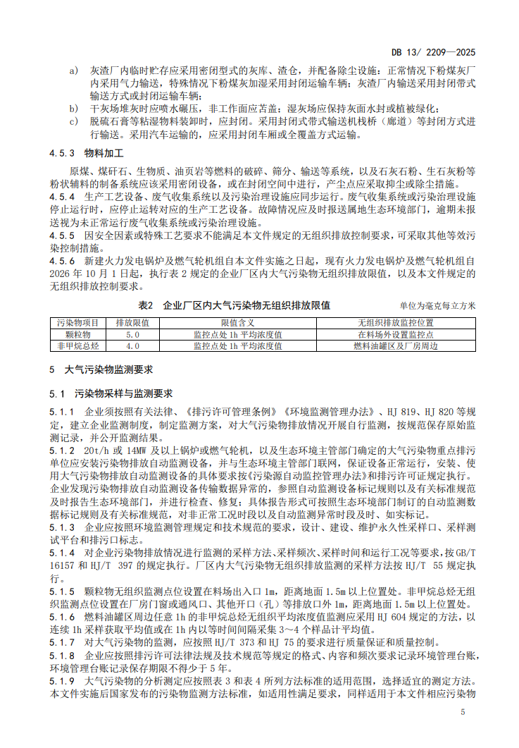
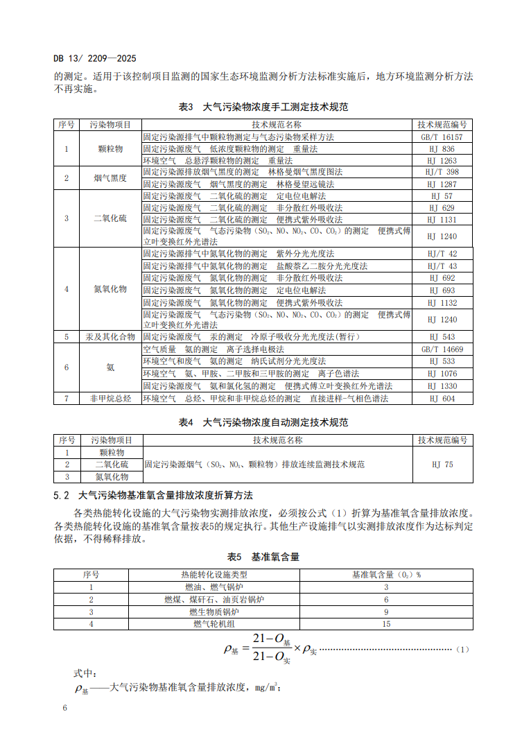
河北省地标-凯发app
发布时间:2025-09-05 14:43
|
栏目:
地方政策
|
浏览次数:
下一篇:河北省地标-石灰工业大气污染物排放标准
凯发k8国际娱乐官网入口 copyright © 2020-2022 河北省绿色低碳循环发展协会 凯发app的版权所有
电话:15031178853 地址:河北省石家庄市桥西区友谊南大街 备案号:
扫一扫
关注于我们
网站地图